2020年8月10日,为规范广东省集体建设用地定级与基准地价评估的技术实施和成果编制,促进城乡公示地价体系一体化建设,广东省自然资源厅发布了《广东省集体建设用地定级与基准地价评估成果编制指引(试行)》。
(上下滑动可查看政策原文)
广东省自然资源厅关于印发《广东省集体建设用地定级与基准地价评估成果编制指引(试行)》的通知
粤自然资函〔2020〕590号
各地级以上市自然资源主管部门,省不动产登记与估价专业人员协会:
为规范广东省集体建设用地定级与基准地价评估的技术实施和成果编制,促进城乡公示地价体系一体化建设,我厅组织制定了《广东省集体建设用地定级与基准地价评估成果编制指引(试行)》。现予以印发,请遵照执行。
广东省自然资源厅
2020年8月10日
广东省集体建设用地定级与基准地价评估成果编制指引(试行)
为规范广东省集体建设用地定级与基准地价评估的技术实施和成果编制,促进城乡公示地价体系一体化建设,在《城镇土地估价规程》(GB/T 18508-2014)、《城镇土地分等定级规程》(GB/T18507-2014)、《农村集体土地价格评估技术指引》(中估协发[2020]16号)等规程、指引的基础上,结合广东省集体建设用地定级与基准地价评估试点经验,制订本指引。
一、适用范围
本指引适用于广东省范围内集体建设用地定级与基准地价评估的技术实施与成果编制工作。
本指引所称集体建设用地定级与基准地价制订工作是指依据相关规范要求划定集体建设用地土地级别或均质区域,完成相应级别或均质区域的基准地价评估,并建立相应的基准地价修正体系。
二、编制依据
(一)法律法规及政策规定
1.《中华人民共和国民法典》;
2.《中华人民共和国物权法》;
3.《中华人民共和国土地管理法》;
4.《中华人民共和国农村土地承包法》;
5.《中华人民共和国城乡规划法》;
6.《中华人民共和国资产评估法》;
7.《不动产登记暂行条例》(国务院令第656号);
8.《不动产登记暂行条例实施细则》(国土资源部令第63号);
9.《中共中央关于全面深化改革若干重大问题的决定》(2013年11月12日中国共产党第十八届中央委员会第三次全体会议通过);
10.《国务院办公厅关于引导农村产权流转交易市场健康发展的意见》(国办发〔2014〕71号);
11.《国务院关于开展农村承包土地的经营权和农民住房财产权抵押贷款试点的指导意见》(国发〔2015〕45号);
12.《国土资源部、住房城乡建设部关于印发<利用集体建设用地建设租赁住房试点方案>的通知》(国土资发〔2017〕100号);
13.《国土资源部办公厅关于加强公示地价体系建设和管理有关问题的通知》(国土资厅发〔2017〕27号);
14.《自然资源部办公厅关于部署开展2019年度自然资源评价评估工作的通知》(自然资办发〔2019〕36号);
15.《自然资源部办公厅关于部署开展2020年度自然资源评价评估工作的通知》(自然资办发〔2020〕23号);
16. 其他相关法律、法规和规范性文件。
(二)技术标准
1.《城镇土地分等定级规程》(GBT18507-2014);
2.《城镇土地估价规程》(GBT18508-2014);
3.《土地利用现状分类》(GB/T 21010-2017);
4.《城市用地分类与规划建设用地标准》(GB50137-2011);
5.《农村集体土地价格评估技术指引》(中估协发〔2020〕16号);
6.其他相关行业标准和技术规范。
三、技术要求
集体建设用地定级与基准地价评估应遵循《城镇土地估价规程》《城镇土地分等定级规程》规定的相关原则,以估价时点的有效法律法规及政策文件为依据,采用的数据、估价方法应符合相关行业标准和技术规范的要求,选取的测算案例应真实、客观反映集体建设用地开发利用现状和市场价值。
(一)工作范围
集体建设用地定级与基准地价评估原则上以县(市、区)为单位开展,可根据实际情况选择以县(市、区)整体或其下辖的各个乡镇为评价对象,具体需根据县区所处区位、县区内部自然地理条件、建设用地区位及空间布局等的差异性以及影响土地级别因素因子的一致性等分析确定。
(二)地价内涵
集体建设用地基准地价是在区域平均土地开发利用条件下,针对不同级别或不同均质地域,按照不同用地类型进行评估,并由政府发布的某一估价期日某一设定年期土地权利的平均价格。
1.土地用途。根据《土地利用现状分类》按商服用地、工业用地、宅基地等土地用途进行分类评估,鼓励有条件地区组织开展集体公共服务项目用地等用途的基准地价评估。其中,宅基地用途设定应符合宅基地使用或有偿退出等政策要求,明确界定宅基地的限制性市场条件与价格适用范围。鼓励广州市、佛山市、肇庆市等利用集体建设用地建设租赁住房试点地区探索设定其他相应权利条件的住宅土地用途。
2.土地权利类型。对于集体经营性建设用地、集体公共服务用地可设定为出让土地使用权,对于宅基地可设定为宅基地使用权。同时,应结合当地集体建设用地的流转政策及所有权人的普遍意愿,明确转让、抵押、分割、收回等特殊的权利权能限制。
3.估价期日。根据土地管理需要综合确定,采用公历表示,具体到年、月、日。
4.土地使用年期。土地使用年期设定应不高于相同用途的国有建设用地法定最高使用年期。对使用年期无具体规定的宅基地,可按无年期限制设定。
5.土地开发程度的设定。按照各均质地域的平均状况确定。
6.容积率的设定。根据区域内集体建设用地现状平均容积率,结合规划指标或规划平均容积率综合确定。
(三)资料收集与调查
集体建设用地定级与基准地价评估资料收集与调查要坚持现势性、详实性、准确性、完整性相结合。主要包括以下内容:
1.收集最新土地利用现状图及镇村国土空间规划等资料,同时应收集最新可反映土地权属的相关土地调查资料,并结合第三次国土调查成果、集体土地确权成果等资料进行校验,综合确定工作底图。
2.收集当地在集体土地征收、移民安置、流转、抵押、登记、开发利用等方面的相关规章制度和政策措施,并关注其落实程度。
3.收集可反映区域内最新的交通条件、基础设施状况、公共设施状况、繁华程度、人口密度、环境条件、产业聚集、城镇规划等情况的相关资料。上述资料可通过收集与估价时点相近的国有建设用地基准地价成果中相关的数据资料获取,同时应针对集体建设用地的特殊影响因素,补充收集区域外有重大影响的其他相关数据资料。
4.收集位于集体建设用地定级范围之外,并对测算范围内集体建设用地质量存在明显辐射影响的城镇(集镇)中心以及其他商服设施、基础公共服务设施等相关资料。
5.收集评估范围内集体建设用地交易样点资料,交易样点资料不仅包括出让、转让、租赁、抵押等样点,还应包括各类利用集体建设用地获取生产经营收益的样点、宅基地有偿使用(含有偿退出)及经营获利的样点等。
交易样点资料通过集体“三资”平台收集的,应重点关注平台数据的真实性和时效性;采用“三资”平台数据作为交易样点时,应进行实地调查等方式进行核实。
6.在尚未建成集体土地交易统一平台或交易资料统一归档管理机制的地区,可综合采取内业查档、外业调查、问卷访谈、会议座谈等多种方式全面获取各类样点资料。
7.调查中应与交易涉及的集体经济组织、农民、用地企业、监管部门等进行充分交流,掌握交易价格形成的行为机理、限制性条件、心理价位及其他价格影响因素等,了解土地使用者对集体建设用地和国有建设用地市场的差异感知与接受程度。
(四)土地定级
集体建设用地定级除遵循《城镇土地分等定级规程》的相关规定外,还应在因素体系及其量化评价方法、资料调查与整理、定级单元划分以及结果确定等方面关注其可能存在的特殊性差异,注意要点如下:
1.定级方式选择
集体建设用地定级可综合考虑市场发育情况和监管服务需求选择分类定级或综合定级。原则上,以县(市、区)为单位开展集体建设用地土地定级的,应采用分类定级;以乡镇为单位开展集体建设用地土地定级的,可根据资料情况和市场发育程度确定定级方式。
2.确定因素因子
集体建设用地因素因子可考虑城乡之间在社会经济职能、建设形态与规模等方面的差异,结合评价对象的特征,在《城镇土地分等定级规程》《农村集体土地价格评估技术指引》规定的因素因子基础上,进行适度增减取舍,体现针对性、差异性、可行性。
鉴于集体建设用地具有覆盖范围广、空间位置分散、质量分布不连续、城乡接合部受邻近城镇或已建成区域的辐射影响明显、受区域功能规划及政策导向等影响明显的特征,未先行开展集体建设用地分等的地区应增加反映宏观区位、经济社会发展水平差异,以及相关规划等影响的因素。不同用途的集体建设用地定级因素的选择可参考以下表1至5确定,评估范围全部位于城市开发边界内的,定级因素选择可参照《城镇土地分等定级规程》确定。
土地定级因素确定后,评价因子可参考以下内容确定:
(1)繁华程度。繁华程度的定级因素主要通过商服繁华程度反映,定级对象空间范围内的商服设施可作为繁华程度的评价因子。除常规商服设施外,可根据实际情况将农贸市场、大型超市、专业市场等视作商服设施繁华程度的评价因子。
(2)交通条件。交通条件的定级因素一般包括道路通达度、公交便捷度、对外交通便利度。道路通达度的评价因子除考虑国道、省道、县道等交通干线外,可根据集体建设用地的分布情况选择乡村道路的路网密度作为评价因子;公交便捷度可选择公共交通站点或线路等作为评价因子;对外交通便利度可选择客运站、火车站(轨道站)、机场码头等作为评价因子。
(3)基本设施状况。基本设施状况的定级因素一般包括基础设施完善度和公用设施完备度。基础设施完善度可选择供水、供电、排水、供气、通讯设施等作为评价因子,公用设施完备度可选择文体娱乐、乡村旅游设施、学校、医疗设施、金融设施等作为评价因子。其中,公用设施完备度的评价因子除上述常规因子外,还可根据当地的实际情况考虑老年活动站所、农家乐、小卖铺(食杂店)、农村电商营销点、固定的物流配送中心等具有特色且具备一定规模和稳定性的设施作为评价因子。
(4)社会经济状况。社会经济状况的评价因子可从经济产值、人均经济收入、集体建设用地(或耕地)占比、人口密度等进行选择。
(5)宏观区位影响度。宏观区位影响度主要反映位于定级对象空间范围之外,但对定级对象具有明显辐射影响的因素,其评价因子可从周边中心城镇、商业繁华区、产业园区、集中区、集散地等进行选择。
(6)环境条件。除各类自然环境条件外,可根据实际情况将农村人居环境、工程地质条件、是否受地质灾害影响等纳入评价指标体系。其中,农村人居环境的评价因子可结合“一村一品”、“新农村建设”等相关情况进行选择。
(7)区域规划。区域规划的评价因子可从对定级对象土地质量分布有重要影响的各级各类国土空间规划、旅游发展规划、城市更新规划及相关功能区规划等进行选择。
3.权重确定及因素因子量化
(1)定级因素因子权重确定
集体建设用地定级因素的重要性顺序及权重取值应经过充分论证,可采用特尔菲法测定,必要时辅以综合因素成对比较法、层次分析法等其他方法进行论证,其权重取值范围可与《城镇土地分等定级规程》要求的不完全一致。
(2)定级因素因子量化
集体建设用地定级因素因子中,繁华程度、交通条件、基本设施状况、产业集聚效益、环境条件、人口状况等土地质量影响因素的量化评价方法与国有建设用地类同,相关因素因子量化方法可参照《城镇土地分等定级规程》。量化评价注意要点如下:
1)宏观区位影响度
宏观区位影响度属于点状因素,其评价因子的作用半径、影响规律及功能分测算方法类同于商服中心,量化时重点依据与定级对象近邻的中心城镇、商业繁华区、产业园区、集中区、集散地等对定级对象土地质量的影响,不同类别的近邻区域应设定相同的可比关系指标确定影响差异。
2)社会经济状况
社会经济发展状况属于面状因素,其评价因子可通过定级范围内不同行政单元上(乡、村、居、街道等)的相关统计指标量化其影响程度,相关指标测算公式参见《城镇土地分等定级规程》。
3)繁华程度
繁华程度属于点状因素,除常规商服设施外,农贸市场、大型超市、专业市场等评价因子的量化过程应结合乡村级商服设施的规模情况与影响规律,参照《城镇土地分等定级规程》要求,采用适宜的功能分衰减模型和测算方法计算作用分。
4)交通条件
①道路通达度评价因子中的国道、省道、县道等交通干道属于线状因素,以路网密度指标表征时,可视作面状因素,量化时应以行政村或乡镇为单位进行路网密度计算的基础单元。
②公交便捷度评价因子一般属于点状因素,若运行在农村的公交车辆停靠站较为灵活,无固定站点时,可将其视作线状因素考量,量化时应重点依据班次频率、路线长度等方面进行测算。
③对外交通便利度评价因子属于点状因素,量化时应重点区分不同对外交通节点对集体建设用地利用的影响方式与规律。
4.定级单元划分与单元总分值测算
在参照《城镇土地分等定级规程》有关规定划分定级单元时,应依据集体建设用地的特点选择大小适宜的定级单元,测算各定级单元的作用总分值;也可将同村(组)覆盖的定级对象确定为定级单元,根据其所含的各单元分值测算定级单元的作用总分值。
5.级别的划分与确定
依据定级单元总分值,选用总分数轴确定法、总分频率曲线法或者总分剖面图法初步划分土地级别。
级别划分初步结果应充分征求相关利益主体的意见。当同一村(组)内的连片建设用地初步判定为具有明显质量差异需划入不同级别时,应充分考虑集体经济组织的接受程度,并与相关管理政策导向衔接。
(五)基准地价评估
集体建设用地基准地价评估应在实地调查分析的基础上,判断是否满足利用市场交易样点地价测算基准地价。近期实际交易实例数量不满足《城镇土地估价规程》要求的,可基于集体经济组织或农村个人投资的企业经营数据选择利用土地收益资料测算基准地价。
1.利用市场交易样点地价评估
(1)样点的选择及处理
集体建设用地市场交易样点可选择出让、转让、租赁、抵押等样点、各类利用集体建设用地获取生产经营收益的样点、宅基地有偿使用(含有偿退出)及经营获利的样点等。每个样点有区域代表性,样点分布均匀,收集的样点处理要求如下:
1)交易样点可包括有政策法律支持的公开交易样点和尚未登记备案的交易样点,并明确标注、区别分析。其中,尚未登记备案的交易样点应以交易合同或协议的相关内容条款作为测算参数取值依据,合同或协议的相关内容及交易对象等交易要素应符合集体建设用地流转的相关政策法律要求。
2)在市场发育度低,样点数量较少的地区,宜进行全样本调查,并可将样本的时效性要求放宽至近五年。全样本调查内容除上述常规的交易类型外,还可收集与集体土地整治及增减挂钩相关的“集体建设用地开发”“拆旧建新”等案例。
3)对于所在区域,以及毗邻区域内(通常为国有建设用地的末级地)零星存在的国有建设用地样本,也应调查收集,用于不同权属土地上的价格比较测算。国有建设用地交易样本原则上仅用于集体建设用地基准地价评估结果的对比验证。
(2)样点地价测算
不同类型的地价样点根据其调查来源,按照《城镇土地估价规程》《农村集体土地价格评估技术指引》等相关要求进行测算,在技术处理过程中应重点关注具有地方特色且对地价有较大影响的因素。
1)归类为土地出让、转让、作价出资(入股)、宅基地有偿使用(含有偿退出)的样点,宜采用其实际成交价格与土地面积计算现状条件下的样点地价。
现状样点地价修正至内涵地价时,应注意是否存在其他约束条件,包括到期后资产的处置、续期条件等约束条件对地价的影响。
2)归类为土地租赁、房屋租赁和经营获利的样点,宜采用收益还原法测算其现状条件下的地价。
土地租赁交易样点测算时采用的土地交易租金应符合评估时点的租赁市场情况,同时应考虑长期租赁、特殊租金缴纳方式或其他带限制性条件租约的影响。
房屋租赁及经营获利的交易样点按实际发生的房屋租金取值,对于农家乐、民宿、乡村旅游聚集区域内的宅基地,可根据实际情况考虑相关经营活动获取的客观经营性收益,相应的房屋建安成本取值应考虑满足农家乐、民宿、乡村旅游的改造费用。
当有可比的集体建设用地交易资料时,宜采用土地纯收益与价格比率法测算还原率;因缺乏适用的市场交易资料而选择其他方法测算还原率时,应重点考虑交易主体的市场风险偏好等影响。集体建设用地的还原率通常略高于同区域同类型国有建设用地,但一般不超过3个百分点。
3)归类为“集体建设用地开发”、“拆旧建新”等案例的样点,宜采用成本逼近法进行测算其现状条件下的地价。技术要点如下:
①区域的界定。成本逼近法中相关取得成本及开发成本的核定区域可按村(组)界定,或以村民(村集体经济组织)所认同的本区域内应该享受平等收益、社保等待遇的地理区域范围。
②用途的界定。样点的土地用途应结合样点的规划用途进行设定。
③“集体建设用地开发”客观成本的界定。对于已发生的“集体建设用地开发”样点,可测算一定区域范围内“集体建设用地开发”直接相关的客观成本费用作为该区域的客观取得成本和基础设施开发费,最后按照新开发片区的总土地面积计算单位土地的客观成本。
④“拆旧建新”客观成本的界定。对于已发生的“拆旧建新”样点,可测算“拆旧区”直接相关的客观成本费用作为该区域的客观取得成本,测算“建新区”直接相关的基础设施开发费用作为该区域的基础设施开发成本,最后按照“建新区”的总土地面积计算单位土地的客观成本。
⑤土地增值收益率测算。在满足土地增值收益率测算的前提下,按照规定程序开展土地增值收益率测算,并应综合考虑土地用途的改变、土地开发后所能达到的基础设施水平、开发期间周边设施的改善程度、土地权利的限制性因素等。
(3)样点地价标准化及检验剔除
根据不同类型地价样点的现状地价测算结果,并结合不同因素对地价的影响程度编制样点地价修正体系,将样点修正为设定内涵下的标准化地价。
标准化样点地价应进行样本总体检验和样点数据检验。其中,样点数据检验需按同一土地级别(或均质地域)和同一交易方式进行同一性检验,再按不同交易方式计算的样点地价进行样本总体同一性检验。此后根据检验结果对不合格的样点进行剔除,确定有效地价样点,作为基准地价确定的基础数据。
(4)利用样点地价评估基准地价
1)用样点地价评估级别(区域)基准地价。对于合格样点数量符合数量统计要求的级别(区域),根据样点地价的分布规律,选用简单算术平均值、加权算术平均值、中位数、众数等作为该级别(区域)的基准地价。对于没有交易价格资料的级别(区域),采用比较法、比例系数法确定基准地价。具体评估程序可参照《城镇土地估价规程》,但不宜采用相同用途的国有建设用地基准地价通过比较法、比例系数法修正测算集体建设用地基准地价。
2)建立样点地价和土地级别(或土地定级单元总分值)数学模型评估级别基准地价。在土地定级的基础上,通过建立样点地价与土地级别(或土地定级单元总分值)之间的数学关系模型,求取各用途各级别的地价级差系数,利用地价级差系数等参数测算基准地价。
2.利用土地经营级差收益资料评估
利用土地收益资料评估基准地价的方法一般仅适用于集体经济组织依法利用集体经营性建设用地建设的自营企业。当可获取集体自营企业生产运营的详细数据资料时,可通过级差收益测算方法测算各级别基准地价,具体要求详见《城镇土地估价规程》。
3.基准地价的确定
利用市场交易样点地价评估和利用土地级差收益资料评估两种技术路线测算基准地价的,应根据当地集体土地市场状况和地价水平,综合确定集体建设用地基准地价,基本原则如下:
(1)以实际数据测算的结果为准,以比较、修正的结果为辅;
(2)土地市场发达地区以市场交易资料测算结果为准,以级差收益测算结果验证;
(3)土地市场不发达地区以级差收益测算结果为准,以市场交易资料测算结果验证;
(4)体现土地和地价管理政策。
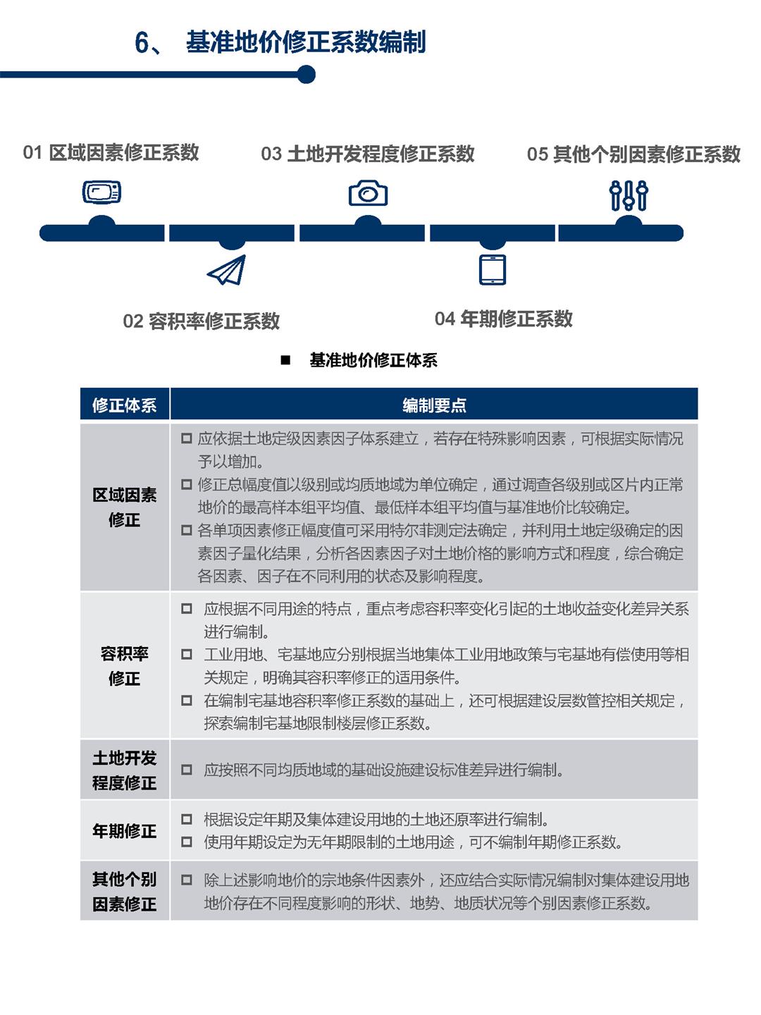
(六)基准地价修正系数编制
1.区域因素修正系数
(1)区域因素修正体系应依据土地定级因素因子体系建立,若存在对集体建设用地价格有特殊影响因素,可根据实际情况予以增加。
(2)修正总幅度值以级别或均质地域为单位确定,通过调查各级别或区片内正常地价的最高样本组平均值、最低样本组平均值与基准地价比较确定。在市场发育程度低、地价样点数量不足的区域内,修正幅度的确定可主要依据定级因素分值确定,建立的关系模型应通过相应的方法检验。
(3)各单项因素修正幅度值可采用特尔菲测定法确定,并利用土地定级确定的因素因子量化结果,分析各因素因子对土地价格的影响方式和程度,综合确定各因素、因子在不同利用的状态及影响程度,以此来确定各单项因素修正幅度值。
2.容积率修正系数
容积率修正系数应根据不同用途的特点,重点考虑容积率变化引起的土地收益变化差异关系进行编制。其中,工业用地、宅基地应分别根据当地集体工业用地政策与宅基地有偿使用等相关规定,明确其容积率修正的适用条件。此外,在编制宅基地容积率修正系数的基础上,还可根据建设层数管控相关规定,探索编制宅基地限制楼层修正系数。
3.土地开发程度修正系数
应按照不同均质地域的基础设施建设标准差异进行编制。
4.年期修正系数
根据设定年期及集体建设用地的土地还原率进行编制。其中,使用年期设定为无年期限制的土地用途,可不编制年期修正系数。
5.其他个别因素修正系数
除上述影响地价的宗地条件因素外,还应结合实际情况编制对集体建设用地地价存在不同程度影响的形状、地势、地质状况等个别因素修正系数。
四、成果要求
(一)成果内容
集体建设用地定级与基准地价评估成果应至少包括工作报告、技术报告、图件成果、表格成果(各级别或区段的范围描述和基准地价值)、基准地价修正体系、相关基础资料汇编等。
其中,工作报告应至少包括工作组织实施情况(如工作计划、方案编制、技术路线、工作实施等)、成果摘要、工作总结和工作过程相关证明材料等相关内容;技术报告应至少包括基本概况、资料收集与调查说明、土地定级过程、基准地价评估过程、修正体系编制依据、地价水平分析等相关内容;图件成果、表格成果、基准地价修正体系、相关基础资料汇编可整合编制相应的成果汇编报告。
(二)成果格式
文字类电子成果为Word格式,表格类电子成果为EXCEL格式,图形数据电子成果包括JPG格式、电子矢量图件(2000国家大地坐标系制图)及相应的成果数据库。
图件格式应同时满足广东省基准地价数据库和国家基准地价电子化备案要求,成果数据库各要素要求应独立分层,空间信息准确一致,可与已编制的国有建设用地基准地价成果数据库衔接。
(三)成果备案
成果公布实施后,须按《国土资源部办公厅关于加强公示地价体系建设和管理有关问题的通知》(国土资厅发〔2017〕27号)的要求在全国基准地价电子化备案系统完成备案。
五、其他需注意的问题
(一)政策适用性问题
广东省不同地区的集体建设用地相关试点政策仅适用于该类试点范围,且有一定的试点期限。在基准地价内涵设定及价格水平确定时,应明确试点政策体现的权利边界及其对价格的影响,基于试点政策编制的成果应同时明确成果有效期和适用条件。
(二)成果协调问题
同一地区的集体建设用地与国有建设用地基准地价应具有一定的可比性,编制时应充分衔接、协调所在区域国有建设用地基准地价体系,鼓励设立城乡一体化的基准地价体系。同时应基于现有的国有建设用地地价管理政策,探索研究制定配套的集体建设用地地价管理政策,并做好成果应用的宣传工作。
(三)验收与更新问题
集体建设用地基准地价的评审验收程序、验收要求,按照《广东省基准地价成果评审验收规范》执行;集体建设用地基准地价作为城乡公示地价体系的组成部分,其更新周期参照国有建设用地基准地价。
本指引由广东省自然资源厅负责解释。
政策原文链接:http://nr.gd.gov.cn/gkmlpt/content/3/3062/mpost_3062785.html?from=timeline#3101
