上期“卓越评估”和大家聊了聊“点状供地”的由来及好处,需要回顾的小伙伴可点击下方链接查看。本期”卓越评估“通过对“点状供地“相关的政策梳理和案例分享,带领各位读者进一步了解”点状供地“。
由于“点状供地”模式相对于传统供地模式更节约用地,有利于乡村产业项目的落地建设,因此全国多地区借鉴浙江的做法,积极探索在乡村振兴中“点状供地”模式的合理应用,并出台了相关政策,现将“点状供地”部分相关政策梳理如下:
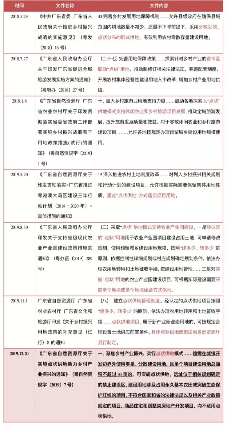
(二)广东省(部分)
浙江省是“点状供地”的先行者,已开始探索采用“点状供地”方式发展旅游项目,如浙江德清县裸心堡、云和县云栖民俗等。而重庆由于资源背景相近,存在山多地少、旅游资源丰富等情况,借鉴浙江省的做法,探索“点状供地”方式解决旅游项目落地难题。现分享几个“点状供地”案例:
从上述三个案例可以看到,浙江、重庆等省份在“点状供地”的实践探索中取得丰硕的成果,对广东省推进“点状供地”促进乡村振兴有很大的借鉴与启示。2019年12月20日,广东省自然资源厅印发《关于实施点状供地助力乡村振兴的通知》(粤自然资规字〔2019〕7号),并于2020年2月正式实施。广东省可借他山之石,在新政的指引下,从多角度进行探索和创新。
想知道广东省如何借他山之石攻玉吗?留个悬念!关注“卓越资讯”,下期告诉你!
参考资料:
[1] 宋丹妮,白佳飞,罗寒.“点状供地”解决休闲旅游用地问题——以重庆市武隆区“归原小镇”为例[J].中国土地,2018(10):53-54.
[2] 本埠城乡. 融创莫干溪谷案例专题
https://www.bunbo.com.cn/news/industry/2018/MoganValleyPlan.html
部分图片来自网络
